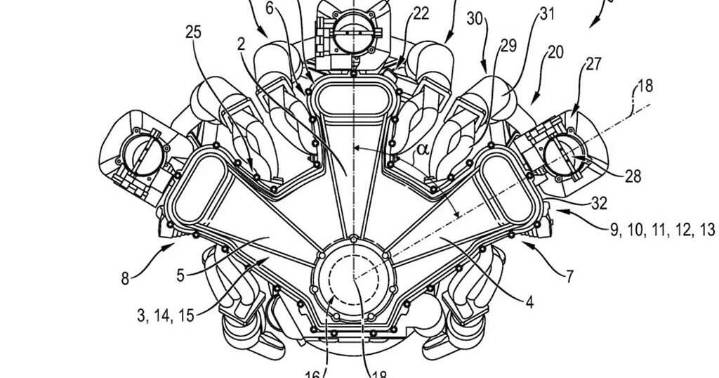
Porsche has lodged a patent application for a W18 petrol engine – a highly complex "space optimised" internal combustion engine which could be used in a range of upcoming high-performance models, perhaps including a new hypercar.

Subscribe now for unlimited access .

Login or signup to continue reading All articles from our website & app The digital version of Today's Paper Crosswords, Sudoku and Trivia All other regional websites in your area Continue

A patent filing first lodged in April 2024 then published last week and now uncovered by Motor1 reveals detailed drawings of the new engine, which Porsche said could be configured in nine-, 15- or 18-cylinder layouts depending on the desired outcome and vehicle application.

Porsche – which named a new CEO last wee

See Full Page